
Detaljert produktbeskrivelse
SUS304 Servomotor Automatisk rund flaskemerkemaskin PLC-kontroll
applikasjon
Denne servomotoren er automatisk anvendelig for alle typer flate gjenstander som mat, kjemiske, farmasøytiske, kosmetiske, papirvarer, CD-plater, kartong, eske og forskjellige oljekjeler osv. Automatisk wrap-merkemaskin er egnet for

Egenskaper
| Operasjon | PLC-kontrollsystem gjør merkemaskinen enkel å betjene |
| Materiale | Merkemaskinens hoveddel er laget av rustfritt stål SUS304 |
| Konfigurasjon | Våre merkemaskiner vedtar kjente japanske, tyske, amerikanske, koreanske eller Taiwan deler |
| Fleksibilitet | Klienten kan velge å legge til skriver og kodemaskin; kan velge å koble til converyer eller ikke. |
Tekniske parametere

| Navn | automatisk wrap merkemaskin |
| Merkingshastighet | 60-300 stk / min |
| Objektets høyde | 25-95mm |
| Tykkelse på objektet | 12-25mm |
| Merkets høyde | 20-90mm |
| Lengde på etiketten | 25-80mm |
| Etikettrulle innvendig diameter | 76mm |
| Etikettrulle utenfor diameter | 350mm |
| Nøyaktighet ved merking | ± 0,5 mm |
| Strømforsyning | 220V 50 / 60Hz 2KW |
| Gassforbruk av skriver | 5 kg / m2 (hvis legg til kodemaskin) |
| Størrelse på merkemaskin | 2500 (L) × 1250 (B) × 1750 (H) mm |
| Vekt på merkemaskin | 150 kg |
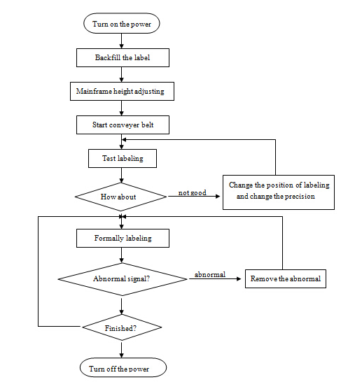
Driftsflytdiagram

Kretsskjema

Detaljer viser

Emballasje og frakt

· Havn: Shanghai
· Emballasjedetaljer: treveske eksportpakking
· Leveringsdetaljer: Normalt 12-15 dager etter mottakelse av betaling
Stol på oss, VKPAK , Ditt gode valg! Raskt svar på forespørselen din!
Våre tjenester
1. Gi deg profesjonell merking av løsningen i henhold til dine spesifikke merkingskrav.
2. Gi deg høykvalitets merkemaskin etter bestilling.
3. Prøv å gjøre leveringstiden så kort for å dekke dine behov.
4. Gi deg livslang gratis teknisk støtte etter at du mottok maskinen vår.
FAQ
1. Hva slags merkemaskin har du?
Kjære kunde, vi har automatisk og halvautomatisk merkemaskin for runde containere og flat overflate. Noen modeller for en etikett og andre for to etiketter eller enda mer. Og vi kan designe maskinen i henhold til din spesifikke merkingssituasjon.
Dermed falt det fritt til å sende oss merkekravene dine, vi gir deg tilfredsstillende merkeløsning.
2. Couldweadd kodemaskin for å skrive ut dato og partinummer?
Ja, du kan velge å legge til kodemaskin for å skrive ut bokstavene og nummeret du vil ha.
Det er varmt stempel og kan maksimalt skrive ut tre linjer.
3. Hvilken informasjon skal vi gi for å kontrollere den aktuelle modellen?
Send oss et bilde av beholderen din og etiketten, samt beholderen og etikettstørrelsen.
Fortell oss også hva slags etikett du bruker, hvis mulig. (For eksempel, selvklebende, lim, varmt lim osv. Enten etiketten er i rull eller stykker.) Så lar vi deg sjekke den passende modellen.
Stikkord: industriell merkemaskin, glassflaske merkemaskin









