
Detaljert produktbeskrivelse
| Etiketthastighet: | 20-200 stk / min (avhengig av lengden på etiketten og tykkelsen på flasken) | Tykt etikettobjekt: | 20-200mm |
|---|---|---|---|
| Høyde på objektet: | 30-200mm | Høyde på etikett: | 15-110mm |
| Lengde på etikett: | 25-300mm | Etikettrulle innvendig diameter: | 76mm |
| Etiketterulle utenfor diameter: | 300mm | Strømforsyning: | 220V 50 / 60Hz 0,75KW Enfase |
| Maskinens vekt: | 150 kg | Størrelse på maskinen: | 1600 (L) * 550 (W) * 1600 (H) mm |
| Stikkord: | Flat Surface Label Applicator | Modell 1: | HAP200 |
| Modell 2: | HAP300 |
Automatisk Flat Surface Label Applicator Machine, SUS304 rustfritt stål økonomi automatisk topp- og sidemerkemaskin
Applikasjon:
Automatisk applikatormaskin for flat overflateetikett, SUS304 økonomi automatisk topp- og sidemerkemaskin er anvendelig for alle slags flate gjenstander som mat, kjemisk, farmasøytisk, kosmetisk, papirvarer, CD-plate, kartong, eske og forskjellige oljekjeler etc. automatisk topp- og sidemerkemaskin er for flat merking på siden. Økonomisk automatisk topp- og sidemerkemaskin er egnet for:

Egenskaper:
- Hoveddelen er laget av SUS304 rustfritt stål og aluminiumslegering av høy kvalitet.
- Merkehodet drives av avansert trinnmotor som importeres fra Japan.
- Alt det magiske øyet er avansert fotodetektor laget i Japan.
- PLC-kontrollsystem er utstyrt med menneskelig grensesnitt, inkludert 60 grupper av minneenhet.
- Merkeposisjon og høyde er justerbar.
- Transporthøyden kan justeres etter høyden på produksjonslinjen.
- Kunne få kontakt med transportør og produksjonslinje
- Transparent etikettmonitor for alternativ.
Utseende figur:

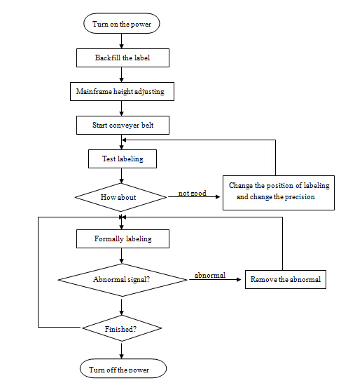
Driftsflytdiagram:

Kretsskjema:

Emballasje og frakt:
1. Havn:Shanghai
2. Emballasjedetaljer:treveske eksportpakking
3. Leveringsdetaljer:Normalt 12-15 dager etter mottakelse av betaling
FAQ:
1) .Merk viser oppreist go ffer
Årsak: merkingsutgangshastigheten er for høy, eller monteringshastigheten er for lav
Løsninger: senk etikettens utgangshastighet eller akselerere hastigheten på monteringsbåndet (flasken beveger seg).
2) showlabel viser søppel goffer
Årsaken:
① plogbrettet er ikke flatt;
Pe avskallingen av brettkanten er ikke parallell med flaskens deksel;
③ etiketten er trykket for lett
Løsninger:
①bytte plogbrett,
②juster for å få avskallingen av brettet til å være parallelt med flaskens deksel,
Impakt etikettbelte ordentlig.
Stikkord: flat etikett applikator, boks merkemaskin









